Product / UX Designer
Movtee_Cover.png

MotivateTee (Co-Founded)

MotivateTee is a positive and motivational fashion movement, started by my partner Nick and myself. We’ve always believed in the power of positive thinking; wear it, believe it. 

MotivateTee: UX Process 

Project type: Own venture, Motivational Brand - MotivateTee is a positive and motivational fashion movement, started by my partner Nick and myself.

Role & Responsibilities: Lead Product Designer, Co-Founder. Conceptualising, research, entire UX planning and process, Shopify implementation, UI planning and all design, including print and branding. As well as marketing on and off line. 

Tools: Sketch, Miro,

Date: 2015

We’ve always believed in the power of positive thinking; wear it, believe it.

MotivateTee group shot

MotivateTee group shot

 
MotivateTee Planning

MotivateTee Planning

Conceptualising

MotivateTee; Wear it. Believe it.

Have you ever counted the amount of interactions you have with people everyday, at home, work and in between? And have you considered how many people you pass each day? We’ve conducted a few counts on our average days and we have estimated that on a busy day is can be about 30 interactions and possibly 100 passers by. That’s an average of 130 ‘potential’ moments.

Now imagine being able to share something positive with those people in each of those 130 moments. We wanted to put our product into those 130 ‘potential’ moments. Giving everyone the chance to spread 130 positive moments a day by wearing a beautiful motivating slogan on your Tee. We think what you wear says a lot about you, so why not make a positive fashion statement.

“Think about how many people you meet and walk past everyday? Imagine you could find a way to pass a moment of motivation to every single one of them, without breaking your stride. Don’t you think that would make a positive difference in our society?“ - Carien Otto : Co-Founder 

Desktop Research 

Desktop Research 

Research & Pre Planning

Messages needed to be beautiful and fashionable

We put a lot of time and research into getting the right messages for MotivateTee. We used Google search engine data to hunt for the sort of messages that would both project motivation and also have wide range of popularity.

We approached Oli Frape one of London's finest Hand Lettering Artists, with whom Nick had worked with on previous ‘feel good’ projects. We needed these well researched motivating slogans to be outstandingly beautiful. That’s exactly what Oli has done, each of the slogans has been crafted in unique hand lettering to create a beautiful and positive fashion statement.

The important thing was that this wasn't just another 'slogans on T-shirts' brand - this is much more. So we created original hand-lettered designs to give each T-shirt a unique feel - aligning ourselves more with fashion and design brands and making sure that the positive messages look as original as the people wearing them'- Oli Frape : Hand Lettering Artist

Rewarding customers for a whole year...

The final piece in the puzzle was to work out a way to give the movement momentum so that more Tees and Totes can be out there and more positive moments created.

We didn’t want to rely on advertising. It just didn’t feel right. What did feel right was putting money back into the hands of the people who shared our brand and messages - that's our customers. That’s why we have worked out a ‘generosity model’ instead of an 'advertising model. When a customer purchases at MotivateTee.com we email them a unique affiliate code to share with their friends and network.

Anyone using your code at MotivateTee.com gets a 5% discount. And for every item purchased against your code we pay you £2 into your account, for a whole year!

Personas

User personas are a true representation of your target audience, based on real evidence, they form a visual summary of customer goals, behaviours and motivations. 

My Personas take a variety of shapes and sizes with most contain a name and photo, alongside:

  • Goals - What users are trying to achieve, such as tasks they want to perform

  • Behaviour - Online and offline behaviour patterns

  • Attitudes - Relevant attitudes that predict how users will behave

  • Motivations - Why users want to achieve these goals

  • Business objectives - What you ideally want users to do to ensure business success

MotivateTee website wireframe

MotivateTee website wireframe

Exploration

Wireframing, Prototyping, User flows & Site maps

I start by sketching out lots of ideas just using pen and paper. After fleshing out the sketches, I move onto high-fidelity prototypes with functionality. Somewhere between a flat image and a full website (Tools I like using are Axure and Invisio). I try to develop as much fidelity as possible to fully guide the creative design and build process.

Mock ups are created that we use for usability testing, early in the design life cycle. It forms a basis to begin creating visuals and for developers to start the build process. It give the opportunity to very rapidly explore lots of ideas and becomes a reference point for functionality and interactions. 

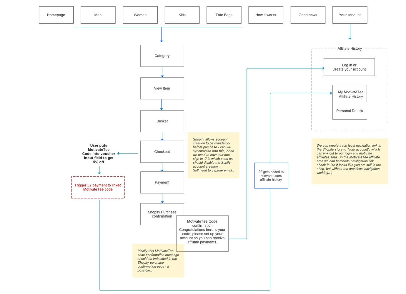
During the exploration phase I constructed a prototype along with wireframes of how the website would function and fit together. We used Shopify, however a customised account section was needed for MotivateTee account holders, to view their reward status. We regularly met with the development team, as well as conducted spot user testing.  

User Flow &  Sitemap 

User Flow &  Sitemap 

User Journey 

User Journey 

Pre launch prototype - tease page with launch countdown 

Pre launch prototype - tease page with launch countdown 

Visualisation

Visual design must deliver robust and visual engaging designs that are in line with business goals, brand identity, as well as customer needs. Design need to be of an outstanding usability and a highly engaging user experience, while remaining visual consistency throughout digital and non-digital presence.

Apart from the account pages that needed designing I was also responsible for a lot of the marketing requirements, and well as all graphic designs, ie. business cards, etc. 

Responsive Web Design

All my designs are designed to be responsive , to ensure contingency in the users experience across devices. Responsive web design is becoming more important as the amount of mobile traffic now accounts for more than half of total internet traffic. This trend is so prevalent that Google has begun to boost the ratings of sites that are mobile friendly if the search was made from a mobile device.

Responsive Design - MotivateTee on Mobile 

Responsive Design - MotivateTee on Mobile 

MotivateTee customised account page, fully integrated in Shopify   

MotivateTee customised account page, fully integrated in Shopify   

Rewarding customers for a whole year...

“We wanted to find a way to flip the advertising model on its head. Instead of spending money on advertising, we wanted to pass that money back into the movement and pay the people who share positivity with their codes. This is a positive movement for you can wear and share with pride.” - Nick Bennett : Co-Founder 

Our customers are the most important part of this positive fashion movement, that's why we have pledged to share our profits with you. 

Data Analytics & Feedback

Data analytics (Google Analytics or other packages) delivers a high-level overview of existing user behaviour. It highlights problem areas and drop-off points. Shows user journeys into, through and out of your website and digital platforms, as well as noticeable trends across user journeys and devices.  

We’re still doing on going user research testing in the form of informal interviews and focus group discussions with customers and users alike. As well as working on an on going Social Media presence to gain feedback and support for the movement. 

I love my Dream Big tee - I feel amazing every time I wear it, thank you MotivateTee!  - Sarah from Kent