Product / UX Designer
Starcount_Observatory_Cover.png

Starcount Observatory - B2B Platform

The Starcount Observatory Product and UX process  

Brainstorming session

Observatory  

Project type: B2B Data Aggregation for Brands and Media Agencies

Role & Responsibilities: Senior Product Designer, end-to-end process, UX, research and design.

Tools: Sketch, Miro, Adobe Creative Suite.

Date: 2014

The key to the success of any product is to solve a problem or create a better experience for a user group while satisfying identified business objectives. 

Sketch made in workshop

Business Objectives

Monetise Starcount's huge and growing data warehouse, collected from global social media networks, by creating a customer profiling product targeted at brands and their agencies.

Scamp after further investigation

Research and Workshops

Market Research:

Look at the market and understand how brands and agencies currently use market data to understand their audiences. This phase was undertaken by Business Analysts who did a comprehensive study of the market and competitors.

Key Insights from research:

From the research we identified some key insights. The industry was slow, getting any meaningful report from customer data was an expensive and time consuming process.

Key Stakeholder Interviews:

We identified and interviewed a selection of key stakeholders from brands and agencies to further understand the existing process they went through with competitors and what were their pain points.

Stakeholder Personas developed:

We developed the personas of the key product stakeholders. Basing them on information from the interviews. Focussing on what the stakeholders needed to achieve in their roles for business success. Their levels of expertise and the pain points each had.

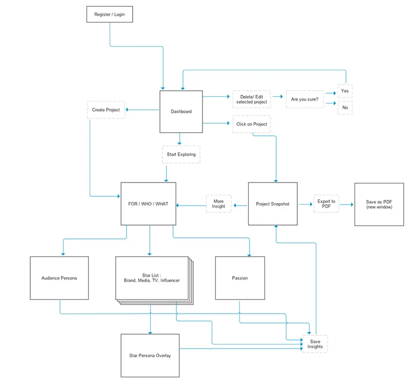
User Flow

Stakeholder needs workshop:

From the personas and market information we had internal workshops where we brainstormed each user and identified a series of key needs that we could address with our data capabilities.

User needs defined and validated:

From this we identified key user needs for each persona and conducted telephone interviews with the candidates we had already engaged, this was to validate these broad principles: 

- I need quick access to snapshot views of an audience to make initial planning decisions.

- I need to be able to get this quickly

- I need to be able to drill down from a snapshot and discover meaningful insight that I can act on.

 

User Jouney

Clickable wireframes

Product Vision and development

Product Vision

To create a monthly subscription product that would give brands and their agencies snap shot views of target audiences across the globe, based on their passions.

User needs - to user story workshops

Then we took the user needs and started to plot the user journeys. These user journeys defined the needs and outcomes required.

Wireframes and Clickable prototypes in (prototype tool)

With these user stories we then worked on various wireframes and prototypes, to give some structure to the user journeys  

In this stage we would test out different approaches to key navigation, orientation and UI ideas.

Each of these prototyes would then be used in stakeholder workshop sessions and we would talk through the user journey and gain response and feedback.

Interface design and UI

With the final clickable wireframe being validated we started to work on the interface and UI design.

This was when we developed the natural language interface with question based interface.

Clickable wireframes

Stakeholder feedback sessions and beta testers:

From our initial group of stakeholders, we selected a few key partners and we continued to share the platform as we built high fidelity UI designs to validate before we built and coded the UI. 

Then we built the UI and design into a beta platform and engaged our beta users in regular feedback to improve the design and usability until we had reached the final product for launch.

Design for the Important Brands page

Design for the Profile Details page